4月26日,第四届“北斗+”创新创业大赛全国总决赛暨颁奖典礼在北京举办。本届大赛由中关村空间信息产业技术联盟、中关村宽带无线专网应用产业协会主办。中国工程院院士陈学庚、中国卫星导航定位协会秘书长张全德、中国地理信息产业协会秘书长王增宁、中国遥感应用协会秘书长卫征、中关村空间信息产业技术联盟专家委员会主任曹冲等行业专家以及全国企事业单位、高校师生、投资机构、社会组织及媒体代表等百余人出席。
北京市经济和信息化局信息化与软件服务业处处长尤靖在开场致辞中表示,北京是北斗系统和产业的发源地,高端人才集聚、科技基础雄厚、创新优势突出,已形成国内最完整的北斗产业链。近年来,北京市高度重视北斗产业发展,产业规模和应用范围逐步扩大,产业影响力不断提升,已成为全市重点支持发展的高精尖产业。“北斗+”创新创业大赛自2017年首次举行以来,已成功举办四届,成为促进北斗技术创新应用,发掘北斗领域创新创业项目、团队、人才的重要平台。大赛立足北京,面向全国,正一步一步带动领域内跨地区的双创合作。
陈学庚院士作为大赛院士评审,在致辞中表示,他很欣喜的看到有这么多来自全国各地、社会各界的创新创业团队,加入到 “北斗+”的创新应用中来,用智慧推动北斗与各行各业进行深度融合,跨领域地创造出更多服务国家、服务社会、服务大众的优秀应用成果和商业模式,让北斗产业拓展出了更多维度,建立起综合应用生态,不断地在北斗领域创造中国梦、实现中国梦!
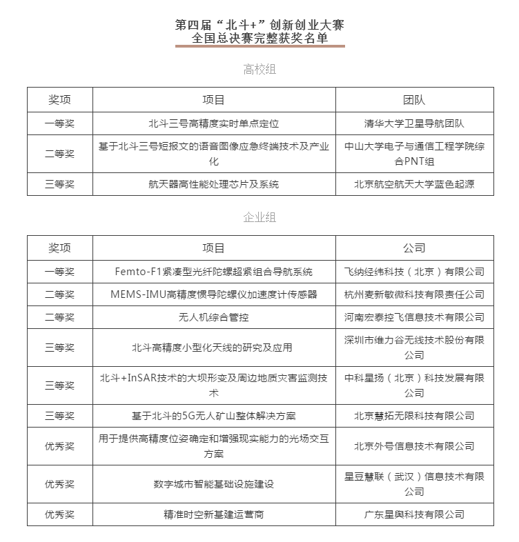
2020年北斗三号全球卫星导航系统正式开通,标志着中国自主建设、独立运行的全球卫星导航系统已全面建成,北斗为人们提供的新能力、新思路已经越来越显著,而北斗导航的广泛应用也是本次大赛的最大亮点,充分体现出“北斗应用无处不在”的特点。来自清华大学、北京航空航天大学、中山大学的3项高校项目,以及涵盖导航与位置服务、人工智能、5G、卫星遥感、新一代信息技术、物联网等领域的9个企业项目在决赛现场巅峰对决,进行了精彩的路演演讲。参赛者展示出各自的项目亮点、商业模式、市场前景等各项优势,为观众和评委们带来一场饕餮盛宴。
最终来自清华大学卫星导航团队的北斗三号高精度实时单点定位获得高校组一等奖;飞纳经纬科技(北京)有限公司的Femto-F1紧凑型光纤陀螺超紧组合导航系统项目获得企业组一等奖。

以终为始,本届活动颁奖仪式后,由陈学庚院士正式宣布2021第五届“北斗+”创新创业大赛正式启动!
空间信息联盟秘书长欧阳玲在最后致辞中说,2021年是中关村空间信息产业技术联盟成立第十年,北斗产业也将迎来黄金十年,联盟将继续为北斗先进技术、高端人才交流合作搭建桥梁载体,促进北斗应用创新发展,推动北斗产业加速升级!
